:: ECONOMY :: РОЗРОБКА МОДЕЛІ ЗБІЛЬШЕННЯ АКТИВНОГО ОПОРУ ПРИ НАГРІВІ КАБЕЛЬНОЇ ЛІНІЇ ВИЩИМИ ГАРМОНІКА У ПРОГРАМНОМУ СЕРЕДОВИЩІ MATLAB :: ECONOMY :: РОЗРОБКА МОДЕЛІ ЗБІЛЬШЕННЯ АКТИВНОГО ОПОРУ ПРИ НАГРІВІ КАБЕЛЬНОЇ ЛІНІЇ ВИЩИМИ ГАРМОНІКА У ПРОГРАМНОМУ СЕРЕДОВИЩІ MATLAB
:: ECONOMY :: РОЗРОБКА МОДЕЛІ ЗБІЛЬШЕННЯ АКТИВНОГО ОПОРУ ПРИ НАГРІВІ КАБЕЛЬНОЇ ЛІНІЇ ВИЩИМИ ГАРМОНІКА У ПРОГРАМНОМУ СЕРЕДОВИЩІ MATLAB
 
UA  PL  EN
         

Світ наукових досліджень. Випуск 52

Термін подання матеріалів

19 травня 2026

До початку конференції залишилось днів 22



  Головна
Нові вимоги до публікацій результатів кандидатських та докторських дисертацій
Редакційна колегія. ГО «Наукова спільнота»
Договір про співробітництво з Wyzsza Szkola Zarzadzania i Administracji w Opolu
Календар конференцій
Архів
  Наукові конференції
 
 Лінки
 Форум
Наукові конференції
Наукова спільнота - інтернет конференції
Світ наукових досліджень www.economy-confer.com.ua

 Голосування 
З яких джерел Ви дізнались про нашу конференцію:

соціальні мережі;
інформування електронною поштою;
пошукові інтернет-системи (Google, Yahoo, Meta, Yandex);
інтернет-каталоги конференцій (science-community.org, konferencii.ru, vsenauki.ru, інші);
наукові підрозділи ВУЗів;
порекомендували знайомі.
з СМС повідомлення на мобільний телефон.


Результати голосувань Докладніше

 Наша кнопка
www.economy-confer.com.ua - Економічні наукові інтернет-конференції

 Лічильники
Українська рейтингова система

РОЗРОБКА МОДЕЛІ ЗБІЛЬШЕННЯ АКТИВНОГО ОПОРУ ПРИ НАГРІВІ КАБЕЛЬНОЇ ЛІНІЇ ВИЩИМИ ГАРМОНІКА У ПРОГРАМНОМУ СЕРЕДОВИЩІ MATLAB

 
31.01.2023 23:37
Автор: Прокуда Володимир Миколайович, кандидат технічних наук, асистент кафедри електроенергетики Національного ТУ «Дніпровська політехніка»
[26. Технічні науки;]


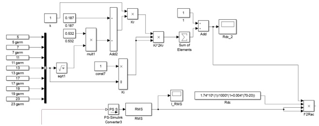
Спираючись на роботи [1] та [2], було виконано розробку моделі у програмному середовищі MATLAB, котра представлена на рисунку 1. 





Рисунок 1. Імітаційна модель збільшення опору нагріву кабельних ліній струмами вищих гармонік

Імітаційна модель дозволила отримати наступні висновки:

1. Активний опір кабельних ліній перетином більше 120 мм2 істотно залежить від частоти струму, що проходить, через поверхневий ефект. Для моделювання нагрівання відразу декількома гармоніками струму найзручніше представити залежність коефіцієнта збільшення активного опору від номера гармоніки певним.

2. За результатами моделювання для кабельних ліній перерізом 400 мм2 можемо сказати, що нагрівання вищими гармоніками істотно менше, ніж у кабелів перерізом 1000 мм2, особливо при значеннях гармонічних складових струму більше 20%. Загалом можна сказати, що нагрівання струмами вищих гармонік істотний при відносній їх величині понад 20 %.

3. За результатами моделювання нагріву кабельних ліній струмами вищих гармонік можна зробити висновок, що для будь-якого перерізу допустима температура перевищується при лінійнойму та квадратичному законах зміни вищих від першої, у цих випадках потрібна установка фільтро-компенсуючих пристроїв. 

За менш істотної величини гармонік – одиниці відсотків, нагрівання не досягає граничної температури, або перевищує її несуттєво.

4. Нормування вищих гармонійних складових струмів повинні нормуватися з урахуванням виправлення на температуру навколишнього середовища

Список використаних джерел:

1. Tze Mei Kuan, Suhaila Sulaiman, Azrul Mohd. Ariffin, Wan Mohamad Shakir Wan Shamsuddin. Verification of MATLAB/Simulink Power Cable Modelling with Experimental Analysis/ Indonesian Journal of Electrical Engineering and Computer Science Vol. 11, No. 2, August 2018, pp. 622~629 ISSN: 2502-4752, DOI: 10.11591/ijeecs.v11.i2.pp622-629. 

2. Ansovinus Akumawah Nche, Temperature modeling and control algorithm for high voltage underground cables, A thesis submitted to the faculty of The University of North Carolina at Charlotte in partial fulfillment of the requirements for the degree of Master of Science in Applied Energy and Electromechanical Systems, Charlotte, 2017 – 104 p. 




Creative Commons Attribution Ця робота ліцензується відповідно до Creative Commons Attribution 4.0 International License

допомогаЗнайшли помилку? Виділіть помилковий текст мишкою і натисніть Ctrl + Enter


 Інші наукові праці даної секції
INFLUENCE OF PRESSING PARAMETERS ON FORMING STRUCTURES AND PROPERTIES ON SILICON CARBIDE BASED MATERIALS
31.01.2023 20:42
ПІДВИЩЕННЯ ТОЧНОСТІ ВИМІРЮВАННЯ ОБ'ЄМНОЇ ВАГИ
24.01.2023 13:52
ДОСЛІДЖЕННЯ НАПРУЖЕНО-ДЕФОРМОВАНОГО СТАНУ РАМНОГО ВУЗЛА І ПОРІВНЯННЯ РЕЗУЛЬТАТІВ РУЧНИХ РОЗРАХУНКІВ З РЕЗУЛЬТАТАМИ ОТРИМАНИМИ З ДОПОМОГОЮ ПРОГРАМНОГО ЗАСОБУ IDEA STATICA CONNECTION
17.02.2023 12:14
АНАЛІЗ МОНТАЖУ БЛОКІВ СТРУКТУРНИХ ПЛИТ ПОКРИТТЯ ІЗ ВИКОРИСТАННЯМ ВАНТАЖО-ПІДЙОМНОГО ВСТАНОВЛЮЮЧОГО МОДУЛЯ
16.02.2023 22:33
ОСОБЛИВОСТІ СТРУКТУРИ І ВЛАСТИВОСТЕЙ ДЕТАЛЕЙ, ВІДНОВЛЕНИХ ПЛАЗМОВИМ МЕТОДОМ
16.02.2023 22:16
ВЗАЄМНИЙ ВПЛИВ ДИНАМІЧНИХ ПОЛІВ ДЕФОРМАЦІЙ І ТЕМПЕРАТУРИ В ЗАДАЧАХ ТЕРМОПРУЖНОСТІ
15.02.2023 18:35
NUMERICAL APPROACH TO RESEARCH OF ELASTIC SYSTEMS PARAMETRIC VIBRATIONS WITH SHAPE IMPERFECTIONS
05.02.2023 14:11




© 2010-2026 Всі права застережені При використанні матеріалів сайту посилання на www.economy-confer.com.ua обов’язкове!
Час: 0.224 сек. / Mysql: 2039 (0.19 сек.)